Friday, September 4, 2015

Motion 1.2 Motion Diagrams

Motion Diagrams

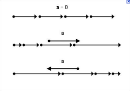
Summary: Motion diagrams show relative speed, acceleration, and time. They also show the direction it is traveling and velocity.

Images:


This image shows a constant acceleration and an object moving to the right

This shows motion diagrams of 4 different objects that have different accelerations but are all moving to the right

Links:



Videos:











No comments:

Post a Comment